020-23722267
THE LATEST INFORMATION
| 资讯中心 |
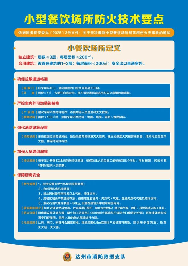
近日,国务院安委会办公室发布关于坚决防范遏制小型餐饮场所群死群伤火灾事故的通知,要求各地区组织小型餐饮场所开展自查自改,对照国家消防技术标准和《小型餐饮场所防火技术要点》,


小型餐饮场所的疏散门应采用平开门,通向屋顶的门应从内部易于开启;外窗应易开启或易击碎、易破拆,面积不宜小于1㎡,且不得设置影响逃生和灭火救援的障碍物,相关要求可参照消防救援口设置标准;鼓励在二层及以上对外营业、设有外窗的厅、室设置用于固定逃生缓降器、逃生绳等逃生辅助器材的锚固装置,并在显著位置设置相应标识。

小型餐饮场所室内外装饰装修应符合国家消防技术标准,当场所营业面积大于100㎡时,顶棚应采用不燃材料,地面、墙面、隔断应采用不燃或难燃材料;外墙广告牌、灯箱等宜采用不燃材料制作,且不应妨碍人员逃生、排烟和灭火救援,不应改变或破坏建筑立面防火构造。

小型餐饮场所的厨房宜靠外墙布置,使用燃气的部位应具有自然通风条件或设置机械通风设施;使用明火的加工区应采用耐火极限不低于2.00h的隔墙及乙级防火门、窗与其他部位分隔;场所营业期间不得进行电焊、气焊(割)、喷灯、砂轮等动火施工作业。
厨房禁止同时使用两种及以上气体、液体燃料;燃气引入管应设置手动快速切断阀门;充装量不小于50kg的液化石油气容器应设置在所服务建筑外的单层专用房间内;使用丙类液体燃料的,液体燃料储存容器应设置专门的储存间,储存间应采用耐火极限不低于3.00h的防火隔墙与其他区域分隔,确有困难的,应设置在室外安全区域;场所营业期间不得对液体燃料管道、灶具、燃烧器等进行维护,不得进行加注作业,维护时应关闭燃料管道上的所有阀门;用餐区域内严禁违规存放、使用液化天然气气瓶、压缩天然气气瓶、液化石油气气瓶及液体燃料。
厨房灶具应在安全使用年限之内,灶具、阀门、连接软管应符合国家标准要求;鼓励设置灶台自动灭火装置;排油烟道应采用不燃材料建造,周围0.5m范围内不应设置可燃物,宜每季度清洗1次。
使用燃气的厨房应设置可燃气体探测报警装置,使用直接排气式燃具的场所应安装机械排气装置;厨房内应设置灭火毯、灭火器等消防器材,员工应熟练掌握使用方法。

小型餐饮场所未设置固定消防设施的,鼓励设置简易喷淋灭火系统、消防软管卷盘、具有声光或语音报警功能的独立式感烟火灾探测报警器和火灾一键警报疏散装置;场所内应配置灭火器,鼓励配置过滤式消防自救呼吸器、逃生绳、毛巾、手电筒等疏散逃生辅助器材。设置的消防设施器材应确保完好有效。

小型餐饮场所应结合自身火灾防控需求制定针对性的灭火和应急疏散预案。每年应当组织开展1次全员防火、灭火和疏散逃生基本技能实操实训和实战化演练,确保发生火灾后第一时间拨打火警电话报警、扑救初起火灾,同时能够组织引导场所内人员安全疏散。
注:本文件中的小型餐饮场所指独立建造,每层建筑面积不大于200㎡且建筑层数不大于三层,提供经营性餐饮服务的单、多层商业建筑;或者采用分隔单元形式设置在建筑的首层至三层(可以是其中的某一层或任意多层),场所安全出口直接通向室外安全区域,每层建筑面积不大于200㎡,提供经营性餐饮服务的商业用房。